Power LED осветително тяло за домашна стая – изпълнение част ІІІ

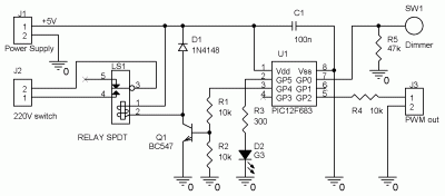
Третата и последна част от статията към проекта за домашно Power LED осветление е посветена на светорегулатора (димера), служещ за промяна на осветеността в стаята. Принципът на действие е сравнително прост, каквато е и самата схема. Тя се състои от микроконтролер PIC12F683 с вграден ШИМ генератор, реле за включване и изключване на тороидалния трансформатор, захранващ драйвера, индикаторен светодиод и бутон за управление. Показаната по-долу схема е проектирана да работи със сензорен бутон, но последният вариант е реализиран с конвенционален механичен бутон. Причината е странна несъвместимост на микроконтролера с концепцията за сензорно управление. За малкото налично свободно време не успях да реша проблема, заради което преминах към използването на високо-издръжлив бутон, за да си осигуря безпроблемна работа на схемата за дълъг период от време.

PowerLED-PWM_dimmerЩе обясня накратко принципът на действие на схемата и кода в микроконтролера. При подаване на захранващо напрежение светва индикаторният светодиод, ШИМ изходът (наричан за по-кратко “изходът” в останалата част от статията) е с постоянно високо ниво, а релето е изключено, тоест към драйвера не се подава напрежение. Нивото на изхода е високо, заради начина на работа на драйвера. При окъсяване на контролния вход на драйвера, изходът му е изключен. Това окъсяване става посредством NPN транзистор, тоест високо ниво на базата на транзистора означава изключен драйвер. Поради тази причина ШИМ генераторът работи с активно ниско ниво. При еднократно натискане на бутона релето се включва, подавайки захранване към драйвера, а изходният сигнал достига плавно коефициент на запълване 100% (постоянно ниско  ниво). Това представлява мек старт, който не е дразнещ за очите. При повторно еднократно натискане на бутона коефициентът на запълване на изходния сигнал спада до 0% (постоянно високо ниво), след което релето се изключва и прекъсва захранването към драйвера. Задържането на бутона натиснат води до промяна в коефициента на запълване на изходния сигнал, респективно в интензитета на излъчената от светодиодите светлина. Процесът е безкраен, тоест увеличаването преминава в намаляване при достигане на максимума и обратно. Резолюцията на изходния сигнал е близка да 10 бита (малко под 1000 стъпки) или коефициент на регулиране близък до 1000:1. 10-битовият ШИМ модул генерира до 1024 различни коефициента на запълване, но заради добавената крива на регулиране (с цел видимо линейна промяна в осветеността вместо математически линейна) този брой е намален. Една допълнителна функция, вградена в този регулатор е sleep режима (или режим за сън). Този режим се активира с двукратно бързо натискане на бутона при включено осветление. Нивото на осветеност се намалява плавно до 33% ако е било по-голямо и остава в това състояние за 30 секунди, след което плавно спада до 0% и релето се изключва. Междувременно идникаторният светодиод мига, за да индицира този режим на работа. Осветлението може да бъде спряно преди изтичането на този период. Идеята е взаимствана от интериорното осветление на луксозните автомобили, което се изключва след около 30 секунди след напускане на автомобила. Програмата за управление на микроконтролера разбира се не е взаимствана.

На схемата могат ясно да се различат описаните блокове. Резисторите R1 и R2 и транзисторът Q1 служат за управление на релето. D1 е обратен диод за релето. Сензорният бутон и резисторът R5 от показаната схема са заменение с нормално отворен бутон, свързан между извод 7 на микроконтролера и маса. Този извод е с активирано повдигане към захранване (pull-up) и така се спестява един елемент. РезисторътR4 се явява базов резистор за NPN транзистора на входа на драйвера (намира се на платката на драйвера). Останалите елементи мисля, че не се нуждаят от коментар.

Трябва да добавя едно пояснение към принципа на работа на регулатора. Тъй като драйверът работи с постоянен изходен ток само при входен ШИМ сигнал с честота от около 10KHz и коефициент на запълване над 30% се налага работната честота на ШИМ генератора да се променя. Това се налага, за да се получи максимално качество на произведената светлина. Когато имаме прекъсващо захранване на светодиодите, имаме и прекъсване на светлината, което може да се окаже неподходящо в някои специфични условия (работа с бързо движещи се машини например). Оптимизацията се състои в промяна на работната честота на три стъпки при промяна на коефициента на запълване. Честотите и границите на тяхната активност са както следва: 0-24% – 488Hz; 24-35% – 1953Hz; 35-100% – 7812Hz. Резултатът е прекъсващо изходно напрежение и ток в първата зона, близки до постоянни напрежение и ток във втората зона и постоянни напрежение и ток в третата зона. При използване в домашни условия е почти невъзможно да се открие разлика в качеството на светлината в трите зони на работа на регулатора.

Тук завършва статията към този мой проект. Надявам се в близко бъдеще да има продължение с RGB светодиоди около Power LED лампата.

2 thoughts on “Power LED осветително тяло за домашна стая – изпълнение част ІІІ

  1. Здравей, кода за пика можеш ли да ми го изпратиш.
    Благодаря предварително.

    1. Здравей,

      Когато писах тази статия още работех по кода и схемата. Още в началото съм написал, че съм променил схемата и бутонът е механичен, а не сензорен. В крайна сметка тази схема си остана в кашона и така и не я монтирах (сега си пускам лампата с обикновен ключ). Кодът остана недоизчистен макар и работещ в основни линии. Бих могъл да ти пратя HEX файла, но няма да работи както би трябвало, а и схемата също трбява да се промени, за да работи с механичен бутон. В момента съм изоставил светодиодните проекти (чакам нови драйвери и обмислям какво точно да направя), а съм се захванал с проект за тонколони, който мисля да публикувам в сайта докато го правя.

      Поздрави!

Your comment:

This site uses Akismet to reduce spam. Learn how your comment data is processed.