Somehow I forgot to translate this second part of the Headphone Amplifier project from Bulgarian to English. Better late then never 🙂 The project has been finished in March 2010 and all relative time references should be linked to that date. That was quite a while ago. It seems I have lost track of time or I’m just getting older. I am building an updated version at the moment and I will post an article about it soon. Now let’s go back to the finishing of the first version.
Time has come to finish the project, started long ago, headphone amplifier with TPA6120A. After I finished the assembly of the PCB for the amplifier and performed some tests in August 2009, I just didn’t have an opportunity to finish what I have started. Now everything came in its place and one PCB became a finished product. The final version combines the amplifier together with toroidal transformer, voltage regulator and circuit for delayed output enabling in a nice aluminum enclosure.
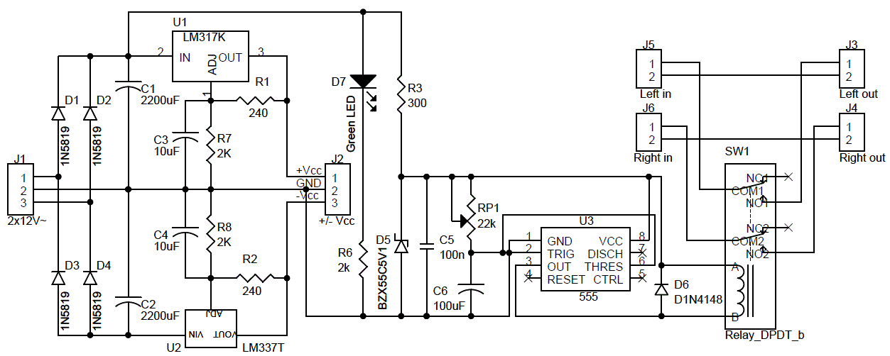
In the schematic below you can see what exactly is in the box besides the amplifier from the first part of this project.
In fact, the schematic doesn’t show all used components. The toroidal transformer and mains connector, the fuse and the power switch as well as the massive gold plated RCA input connectors are missing in the schematic. There is nothing special about those and I won’t spend time describing them. Let’s go back to the schematic now. The connectors used for the input and output of the voltage regulator block are the same as those on used with PC cooling fans. Nothing special, but they do their job fine. The rectifier is standard bridge circuit, comprised of 4 Schottky diodes 1N5819 (1A nominal and 25A peak current). The use of those diodes avoids the need of parallel capacitors. The filtering capacitors are 2200uF/25V Panasonic FM series. Next in line are voltage regulators LM317 and LM337, which are used instead of 7812 and 7912 for their better PSRR. This leads to lower noise level at the output. The output voltage setting resistors are 1%. Variable resistors haven’t been used, because they are not stable enough (at least 200pm versus 50ppm with the ones I used), which would cause more noise. In parallel with the setting resistors, there are 10uF/25V Panasonic FC series capacitors. Those help to suppress peaks coming from the input or cause by peak power consumption from the amplifier. The regulated output voltage from this circuit is connected to the amplifier board from the first part of this project. D7 and R6 are for power on indication. The LED color doesn’t have any effect on the sound. 😀
The next module is the output delay circuit. The use of that circuit comes from the fact, that during ramping up of the power supply and amplifier start up for a brief period of time there is large constant voltage at the output. This can damage some headphones. This circuit uses its own regulator, connected in front of the amplifier regulator. The nature of that delay circuit excludes and noise injection back into the power supply of the amplifier. The regulator comprises of a 5.1V zener diode, a 1% resistor to ensure correct voltage even with small load and a filter polypropylene capacitor, 100nF WIMA. The delay is achieved with the help of a 555 timer and RC group RP1, C6. The capacitor C6 is 100uF/25V Panasonic FC series. The variable resistor has value of 22kOhms and it is used instead of fixed resistor with the idea of being able to change the delay period. With those components the delay can vary in the range of 0 to 2.5 seconds. The timer generates one time step signal. It does not oscillate, which means no noise coming from it. The switching component used is a miniature signal relay NEC EA2-5NU with gold plated silver contacts. The power consumption of this relay is very low (140mW maximum) and it allows for switching up to 2A current (not under load if you want to preserve the contact surfaces). The signal connector in the schematics are there just for clarity. They are not included in the actual build. All signal wiring is made of single wires from SSTP CAT7 Ethernet cable, which has very high quality of materials. I used the same wires to make a signal cable to connect to my player, which you can see in one of the photos.
Here is the place to throw in a few words about another component, missing from the schematic. It is a 10kOhm logarithmic stereo potentiometer made by Vishay. The resistive material is described as resistive plastic. Unfortunately I didn’t get what I expected from it at this price. At low signal levels there is significant difference between the two channels and slight turn of the knob back and forth this gets corrected. It seems the metal sliders inside are not very well designed. This was the best stereo potentiometer in Farnell’s catalogue, which I could find at a cost of around BGN15 (EUR7.50). Somehow, I didn’t want to spend BGN45-50 (EUR25) on ALPS potentiometer and I couldn’t find good rotary switch to use instead of potentiometer. It seems that lately everyone is using digital volume control and it is difficult to find good quality stereo potentiometers at a reasonable price. Maybe for my next project, which needs a potentiometer, I will accept the price of some good rotary switch or I will try the volume control IC that I have as a sample from Texas Instruments (PGA4311 by Burr Brown). This volume control IC is the best I can find. It is an operational amplifier with programmable amplification ratio, 120dB dynamic range and THD+N of 0.0004% maximum. Maybe it’s not a coincinece that it costs BGN50 (EUR25).
Eventually, if I don’t take in mind the issue with my potentiometer, I got a nice amplifier with very good sound. The whole spectrum is clear and clean of noise. The sound is stable. The bass is rich, but not too much of it. You can say it even needs more power. It sounds the same no matter what volume you use, because the amplifier has a lot of power, enough for quite power hungry headphones. The highs are unobtrusive and provide enough “air”. There are no audible distortions even at high levels. It is more probable to get distortion in your ears then getting them from the amplifier. 😀 I am definitely happy with the end result. I don’t pretend my opinion of the sound to be professional. It’s just my own taste. Furthermore, good sound depends not only on the amplifier, but also on the source, the headphones, the recording quality and of course the subjective taste of the listener. The player I use currently isn’t suitable for high quality music listening at all. It is cheap Philips BluRay player, but that’s what I have right now. Enough said! Let’s see a few more photos of my headphone amplifier:
P.S.
I apologize for the low quality photos, but all my camera batteries were empty and I didn’t have much time to play with camera settings and to experiment.
P.P.S.
About a month ago I switched my player for Marantz CD6000 Original Special Edition and the difference in the sound was felt immediately. As I wrote above, each part of the sound path is important. The player definitely plays an important role. The music became easy to listen and not tiring, which makes it hard for me to separate myself from the headphones when I start listening. 🙂

